中央空調到底是如何工作的
很多人對中央空調都不陌生,即使沒有安裝中央空調但是一定使用過,因為大部分商業住宅和公共住宅基本都采用中央空調進行室內溫控,還有一些中高端家庭用戶也會選擇中央空調,但家庭用戶主要選擇小型中央空調,即我們常說的家用中央空調。其實家用中央空調和中央空調工作原理是一樣的,只不過家用中央空調是中央空調小型化的一種,在功能和使用效果上并沒有太大的區別,下面同方科迅就來詳細介紹三種不同類型中央空調的工作原理,讓大家了解中央空調是如何工作的。

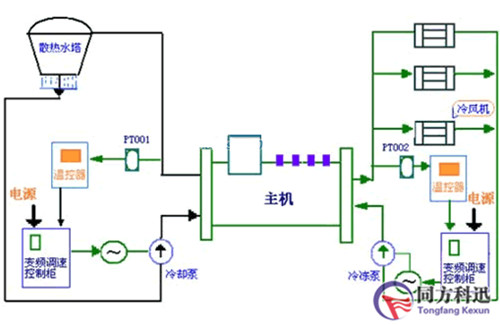
中央空調工作原理——冷/熱水型機組
室外機組對冷(熱)媒水進行制冷降溫(或加熱升溫),然后由水泵將降溫后的冷媒(熱)水輸送到安裝在室內的風機盤管機組中,由風機盤管機組采取就地回風的方式與室內空氣進行熱交換實現對室內空氣處理的目的。
定頻冷熱水機或變頻冷熱水機中央空調是大型中央空調的縮小,冷凝器由水冷變成風冷,用水泵將冷熱水送至風機盤管。引入新風、檢修孔、吊頂冷凝水排放、噪聲指標與多聯機相同,但又增加了冷熱水管;由于溫度差很大,密封問題突出,出現漏水對裝潢的破壞較大。另外大型中央空調蒸發器都定時清理和酸洗,家用冷熱水機對此還無良策,長期使用冷熱交換器的效率將大打折扣。如能與中央水處理系統相結合,可克服上述難點。
單獨房間使用空調,其它房間風機盤管有冷熱水管流過,也會產生能耗,現較流行采用電磁水閥來關閉水路,除去造價上的因素外,還會使局部水流速過高,產生噪聲的問題。

?
同方科迅專業從事北京中央空調設計安裝、維修保養、中央空調空氣凈化等業務20多年,我們堅持為客戶提供超出預期的專業服務,獲得了數萬客戶的一致認可,如果您有中央空調的相關問題和需求,可以隨時聯系我們,我們的24小時服務熱線:010-82028158

- 上一篇:中央空調保養有什么好處? | 下一篇:安裝中央空調其實與面積關系不大
